グーリングジャパン株式会社

グーリング ジャパン株式会社は、切削工具からツールホルダまで供給するツールカンパニーです。

ホーム > 資料請求/カタログ

資料請求/カタログ

資料請求/カタログ

         

ダウンロード可能な取扱製品の電子カタログ・各種資料(PDFファイル)一覧です。
カタログ表紙画像をクリックするとPDFダウンロードが開始されます。

製品カタログの印刷物をご希望の方はチェックボタンをクリックし、「お客様情報入力画面へ」ボタンをクリックし次のページへお進み下さい。

お客様情報入力フォームに必要事項をご入力の上、「入力情報確認画面へ」ボタンをクリックして下さい。
後日、ご希望のカタログを郵送致します。

尚、海外への発送は承っておりませんのでご了承下さい。

PDFファイルをご覧いただくには、Adobe Readerが必要です。

カタログ資料一覧

日本語版

  • 切削工具カタログ2024

    切削工具カタログ2024

  • 超硬素材CARBIDE_総合版2024

    超硬素材CARBIDE_総合版2024

  • 穴加工工具カタログ2022

    穴加工工具カタログ2022

  • ミーリング工具カタログ2022

    ミーリング工具カタログ2022

  • ねじ加工工具2022

    ねじ加工工具2022

  • GM300ツールホルダ・クランピングデバイス

    GM300ツールホルダ・クランピングデバイス

  • 工具管理システム GTMS総合 ver2410

    工具管理システム GTMS総合 ver2410

  • 超硬素材Berlin Carbide

    超硬素材Berlin Carbide

  • HOLLFELDER 総合

    HOLLFELDER 総合

  • 2024年価格表

    2024年価格表

  • Certificate_ISO9001

    Certificate_ISO9001

  • Certificate_ISO14001

    Certificate_ISO14001

  • 超硬合金製工具SDS

    超硬合金製工具SDS

  • コバルト 特定化学物質指定

    コバルト 特定化学物質指定

  • Certificate_ISO45001

    Certificate_ISO45001

  • Certificate_ISO50001

    Certificate_ISO50001

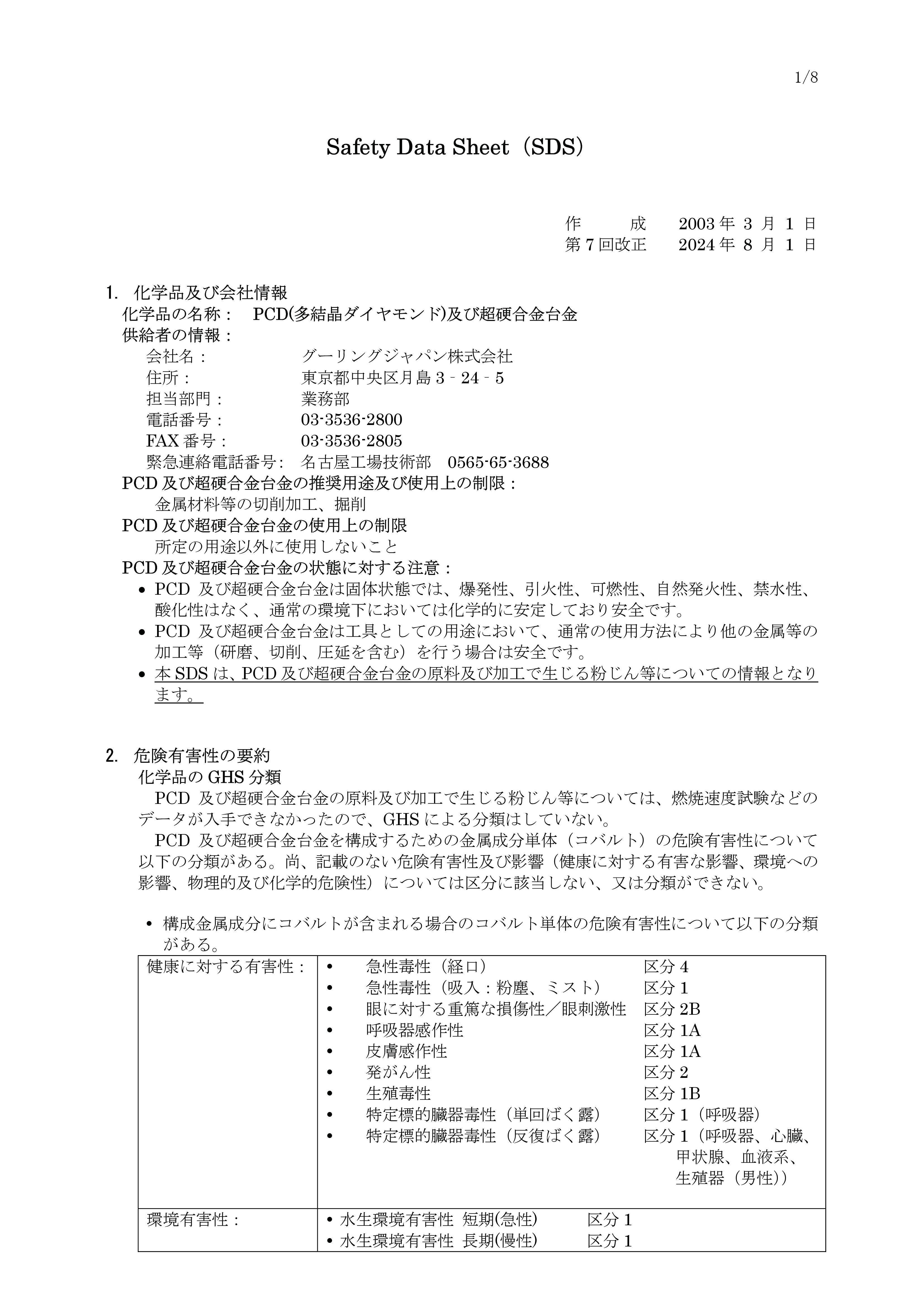
  • PCD製工具SDS

    PCD製工具SDS

  • Certificate_VDA6, Part4

    Certificate_VDA6, Part4

  • GC060F(旧DK120) コバルト注意喚起書

    GC060F(旧DK120) コバルト注意喚起書

  • GC100S(旧DK460UF) コバルト注意喚起書

    GC100S(旧DK460UF) コバルト注意喚起書

  • 高速度鋼工具SDS

    高速度鋼工具SDS

  • サーメット製工具 SDS

    サーメット製工具 SDS

  • 安全パンフレット 切削工具編

    安全パンフレット 切削工具編

英語版